“2023反诈校园行”
卓越奖
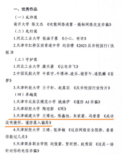
1月2日,由天津市教育委员会、天津市公安局、天津市互联网信息办公室公布“2023反诈校园行”评审结果,2021级本科生王博远组织开展的短视频《成功没有捷径,谨防落入骗局》荣获校园反诈短视频卓越奖。

为全面普及反诈防骗知识,增强师生防诈意识和识诈能力,织牢织密校园反诈安全网,经过员工自主申报、公司选拔推荐、指导教师更正等环节,提交了一批高质量、创新性的原创反诈作品,有效调动了广老员工对反诈工作的积极性和自主性,充分展示了天城大学子对于反诈宣传中的优秀素质与品德。
目前短视频《成功没有捷径,谨防落入骗局》已在304永利集团官网“城”事儿公众号发布,共计点赞2.1万,转发1120次,评论与收藏一千余次,在校园反诈宣传中取得优秀的口碑与大众喜爱,让传统反诈知识以短视频更加诙谐幽默的方式火爆出圈。

2023反诈校园行
让我们向获奖同学们表示祝贺!下一步,304永利集团将持续推进防范电信诈骗等员工安全教育工作,不断创新宣传手段、拓展宣传途径,进一步开发网络宣传育人途径,引导员工提高安全意识,远离诈骗“陷阱”,营造安全、和谐、无诈的校园环境,切实维护校园安全和员工财产安全。